Instance Verification Kit (IVK)
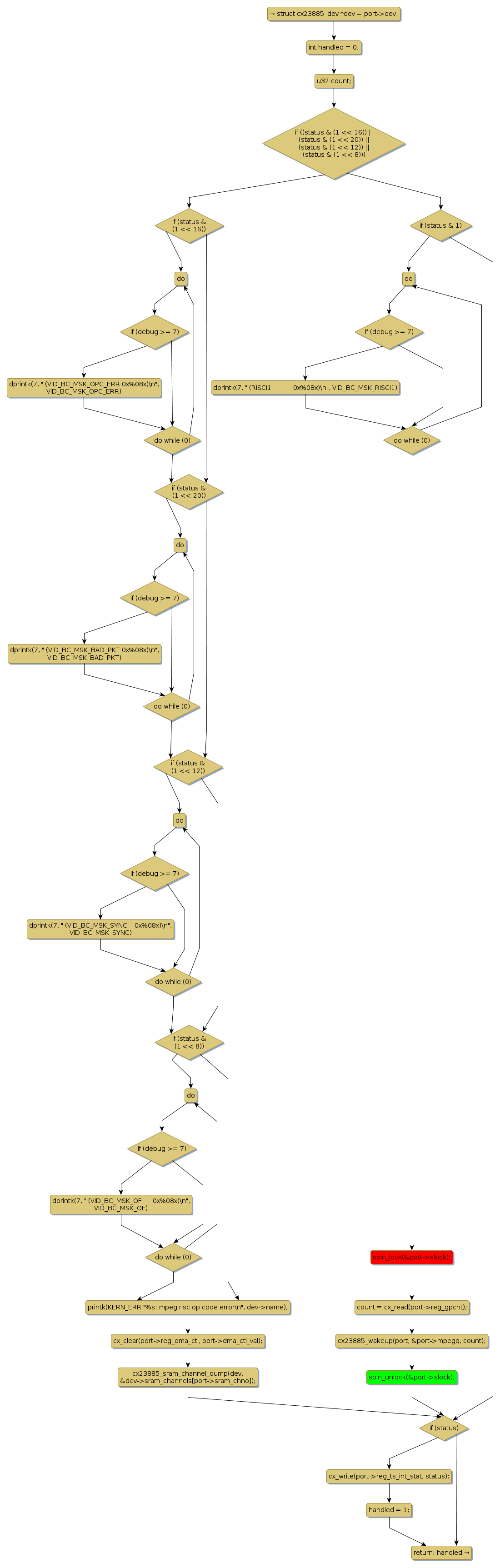
spin lock @ [46310+24+/linux-3.19-rc1/drivers/media/pci/cx23885/cx23885-core.c]
Instance Signature: slock
|
The Matching Pair Graph:
|
|
Function Name
|
Control Flow Graph (CFG)
|
Events Flow Graph (EFG)
|
Source Correspondence
|
|
cx23885_irq_ts
|
|
|
[45325+14+/linux-3.19-rc1/drivers/media/pci/cx23885/cx23885-core.c]
|